-
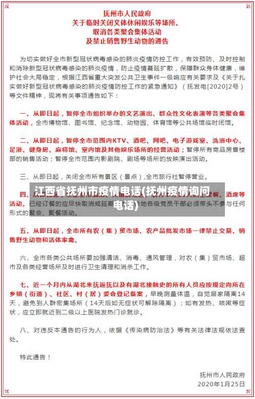
江西省抚州市疫情电话(抚州疫情询问电话)
江西抚州疫情严重吗〖壹〗、不严重。江西抚州一般指抚州。抚州,古称“临川”,是江西省辖地级市,是长江中游城市群城市群之一,截止到2022年9月7日,江西抚州连续156天无新增确诊病例,属于低风险地区,疫情并不严重,不过疫情防控力度不能松懈。...
江西抚州疫情严重吗〖壹〗、不严重。江西抚州一般指抚州。抚州,古称“临川”,是江西省辖地级市,是长江中游城市群城市群之一,截止到2022年9月7日,江西抚州连续156天无新增确诊病例,属于低风险地区,疫情并不严重,不过疫情防控力度不能松懈。...