-
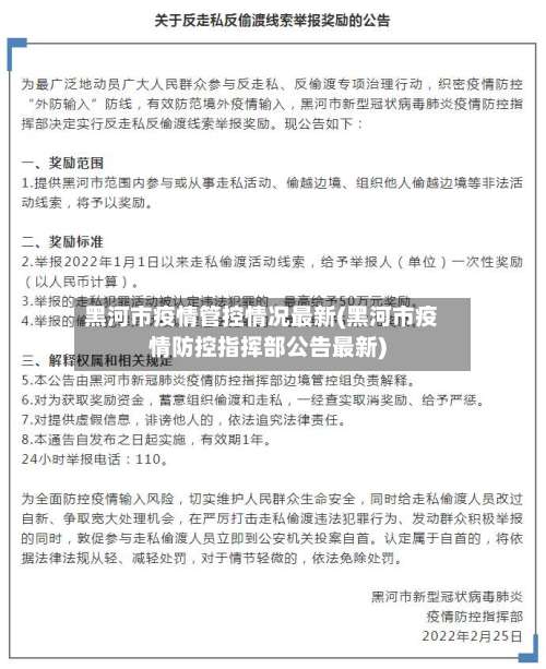
黑河市疫情管控情况最新(黑河市疫情防控指挥部公告最新)
...丨守候200人,省黑河监测中心当好疫情防控“守门员”法治方式:依据《黑龙江省禁止秸秆露天焚烧工作奖惩暂行规定》,明确处罚标准,为问责提供法律依据。科技手段:利用卫星遥感、无人机巡查等技术,结合地面巡查队伍,实现“空天地”一体化监控。...
...丨守候200人,省黑河监测中心当好疫情防控“守门员”法治方式:依据《黑龙江省禁止秸秆露天焚烧工作奖惩暂行规定》,明确处罚标准,为问责提供法律依据。科技手段:利用卫星遥感、无人机巡查等技术,结合地面巡查队伍,实现“空天地”一体化监控。...