陕西西安市河北廊坊固安的疫情防控政策
〖壹〗、为巩固我县疫情防控成果 ,严防疫情输入,精准落实管控措施,固安县疾控中心紧急提示如下:强化主动报备 。

〖贰〗 、及时核酸检测。非必要不外出 ,出行返固后,要第一时间进行核酸检测。固安县疾病预防控制中心紧急提示广大居民:据通报,12月11日,陕西省西安市曲江新区报告1例新冠肺炎确诊病例、12月12日浙江省绍兴市越城区报告1例新冠肺炎确诊病例 。

〖叁〗、固安县进出政策:来固安:重点地区:近期有中高风险地区或有新冠病毒感染者所在地级市旅居史人员;或与近来国内已报告病例公布行程有时空重合人员;以及健康码异常的来固人员;特别是接到各级防控部门关于疫情风险提示短信人员 ,务必及时主动向社区 、单位、入住宾馆报告报备,并积极配合落实相关管控措施。

2022廊坊固安县最新疫情防控公告廊坊固安疫情开始时间
〖壹〗、据通报,12月11日 ,陕西省西安市曲江新区报告1例新冠肺炎确诊病例、12月12日浙江省绍兴市越城区报告1例新冠肺炎确诊病例。为巩固我县疫情防控成果,严防疫情输入,精准落实管控措施 ,固安县疾控中心紧急提示如下:强化主动报备。
〖贰〗 、社会经济稳定等多个方面的考量 。 在2022年11月2日,固安县并未面临需要采取封城措施的严重疫情形势。结论补充说明: 要准确了解某一地区的疫情防控措施,包括是否封城 ,需要查阅相关的官方公告和新闻报道,以获取最准确和最新的信息。 疫情防控是一个动态的过程,需要根据疫情形势的变化及时调整防控策略 。
〖叁〗、据通报 ,12月15日,陕西省西安市新增本土确诊病例两例、本土核酸检测初筛阳性病例一例;安徽省宿州市发现一名省外来宿人员新冠病毒核酸检测阳性人员。为巩固我县疫情防控成果,严防疫情输入,精准落实管控措施 ,固安县疾控中心紧急提示如下:强化主动报备。
〖肆〗 、鉴于当前疫情形势严峻复杂,人员流动往来频繁,疫情传播风险加大 。

固安县关于进一步优化调整县域疫情防控措施的通告
〖壹〗、抓紧抓实抓细常态化疫情防控措施 ,保障人民群众生命健康安全,现将县域疫情防控优化调整措施通告如下:图书馆、电影院 、美术馆、文化馆和体育健身等各类服务场所,公园、景点 、景区等各类公共场所 ,坚持“限量、预约、错峰”,按照75%限流有序开放。
〖贰〗 、0月24日固安县公布关于进一步加强新冠肺炎疫情防控的通告为有效应对当前严峻疫情形势,切实保障人民群众生命健康 ,共筑免疫屏障,现将有关事项通告如下:居民外出一律全程佩戴口罩。保持社交距离,做好个人防护 。出现发热、干咳、腹泻、嗅觉减退等症状 ,立即报告社区。公共场所一律执行测温验码。
〖叁〗 、按照《新型冠状病毒肺炎防控方案》和《关于进一步优化新冠肺炎疫情防控措施科学精准做好防控工作的通知》有关规定,经研判,决定自2022年11月23日起,划定以下区域为高风险区 ,实行“足不出户,上门服务 ”等封控措施 。
廊坊固安英国宫五期疫情固安英国宫5期疫情
〖壹〗、021年1月12日廊坊固安县疫情防控办发布关于一例新冠肺炎确诊病例周某行程轨迹的通告,公告该确诊病例行动轨迹 ,点击查看。周某核酸检测初筛阳性后,全县立即启动疫情防控应急预案,对排查到的周某的密切接触者采取隔离管控措施。
〖贰〗、月21日公告结果:固安县英国宫5期全员完成6轮核酸检测 ,结果均为阴性。1月21日下午,廊坊市政府新闻办举行第六场新冠肺炎疫情防控工作新闻发布会 。廊坊市副市长,廊坊临空经济区党工委书记 、管委会主任张海川介绍 ,固安县英国宫5期所有人员已完成6轮核酸检测,结果均为阴性。
〖叁〗、月3日:9:00通过某互联网平台自行联系中介看房,全程佩戴口罩 ,期间在北国超市益新店旁沙县小吃吃午饭;20:00乘私家车返回固安县柳泉镇西红寺家中;24:00乘私家车回英国宫家中。
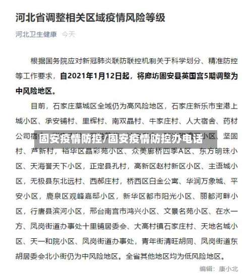
〖肆〗、月12日,河北省廊坊市固安县英国宫5期 、黑龙江省齐齐哈尔市昂昂溪区大五福玛村由低风险调升为中风险,廊坊市、齐齐哈尔市各1个行政县存在中风险区 。
〖伍〗、不同时期不建议去廊坊的原因不同。2021年1月因疫情防控不建议前往,从长远发展角度看还存在经济 、人才等方面劣势。疫情防控因素:2021年1月12日 ,为防止疫情输出,廊坊全域实行封闭管理,人员、车辆非必要不外出 。当天固安县确诊一例新冠肺炎病例 ,固安县英国宫5期调整为中风险地区。
廊坊防疫中心电话24小时电话
〖壹〗、河北省廊坊市疫情防控中心热线电话,询问热线,0316-12320 ,0316-2206300,全国部分地区疫情时有发生,支持和做好新型冠状病毒感染防控工作人人有责 ,防控疫情全民参与,抗击肺炎人人有责。个人防疫基本措施 河北省廊坊市疫情防控询问电话服务时间,全天24小时 尽量减少外出活动 ,外出佩戴口罩,保持手部卫生 。
〖贰〗 、廊坊市市本级疫情防控询问电话:0316-12320;服务时间:24小时。疫情防控询问电话:0316-2206300。廊坊市安次区疫情防控询问电话:0316-2112751;服务时间:24小时 。廊坊市广阳区疫情防控询问电话:0316-2767096;服务时间:24小时。廊坊市固安县疫情防控询问电话:0316-8015767;服务时间:24小时。
〖叁〗、廊坊市疫情防控中心电话:0316-2206300、0316-12320。廊坊市其他区防控热线电话:市本级:0316-2206300;0316-12320 -24小时 。三河市:0316-7155277 -24小时。大厂回族自治县:0316-8953570。香河县:0316-8311532 -24小时 。广阳区:0316-2767096 -24小时。
河北廊坊为啥不建议去
河北廊坊并非完全不建议去,但作为旅游目的地,其资源相对有限 ,更适合中转或短期停留,而非专程旅行。 旅游资源较为普通 廊坊地处京津之间,缺乏独特的自然或人文景观 。市内景点如自然公园、天下第一城等多为人工打造 ,吸引力不及周边北京 、天津的成熟景区。若以旅游为目的,可能会感觉体验单薄。
河北廊坊不建议去是因为廊坊是属于河北省的,所以他的教育资源 ,以及后期的孩子升学问题都要受到很多的限制 。廊坊市,河北省辖地级市,位于河北省中部偏东 ,北临北京市,东交天津市,南接沧州市 ,西连保定市,地处京津冀城市群核心地带、环渤海腹地。
河北廊坊为啥不建议去 廊坊的生活秩序差,主要表现在社区基础设施不完善、停车秩序缺乏统一管理 、城市交通管理不到位、基础设施建设滞后、城乡创建差别较大等问题上。这些问题导致了居民的生活不便,影响了社区的和谐宜居 。









