海南所有市县已实现社会面清零
〖壹〗 、截至8月8日,海南本轮疫情累计报告1507例阳性感染者 ,要求8月12日前实现社会面清零 。社会面清零目标与部署海南省委、省政府于8月8日召开专题会议,明确要求全省各级部门和干部群众统一思想,坚定信心 ,克服困难,在8月12日前实现社会面清零。省委书记沈晓明强调需一鼓作气夺取疫情防控胜利,省长冯飞及国家卫健委副主任王贺胜等领导参会指导。

〖贰〗、海南省所有市县已实现社会面清零目标 ,本轮疫情防控进入收尾阶段,并逐步转入常态化防控 。具体分析如下:社会面清零的判定依据根据海南省疫情防控工作指挥部发布的信息,儋州市作为重点区域 ,于9月7日至9日连续3轮全员核酸检测中未检出社会面新增感染者。

〖叁〗 、实现社会面动态清零,科学精准和高效开展处置非常重要,必要人群、必要范围做核酸是很关键的一环。设立更多的核酸检测点 。除了设立临时隔离点以外,海南省政府也在全省各区域设立了大量的临时核酸检测站点。甚至向部分区域的居委会下达了命令 ,要求定时进行核酸检测方面的工作。

〖肆〗、云南四川静态管理:云南宜良全域 、河口部分区域实施临时静态管理;四川内江市全域静态管理以阻断疫情传播 。新疆疫情防控进展:除乌鲁木齐市、伊宁市、库尔勒市外,新疆其他地州市 、县市区已实现社会面清零目标。海南全面清零:海南所有市县均实现社会面清零,疫情防控转入常态化阶段 ,逐步恢复生产生活秩序。
〖伍〗、疫情增长态势控制情况三亚乃至整个海南的疫情,经过近半个月的努力,增长态势已经得到控制。三亚确诊者在非管控区域的确诊比例已下降到9% ,基本达到社会面清零的要求,意味着在非管控区域出现确诊者的概率极低 。
〖陆〗、海南的疫情防控力度还是非常强大的,不然也不可能在短短的时间之内 ,实现所有市县视线全面清零的现象。而且当地疫情也进入扫尾阶段,不过防控的整体力度仍然处于非常复杂严格的情况,尤其对于外防输入、内防反弹的要求是非常高的。

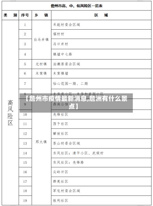
海南儋州市疫情最新发生在哪里
〖壹〗 、发生在大镇区 。2022年8月5日4时 ,海南儋州市新增1例新冠肺炎确诊病例,在那大镇区域筛查中发现,有三亚旅居史。截至2022年8月5日8时,儋州市累计确诊病例8例 ,无症状感染者1例。
〖贰〗、禾能村、镇福村 。海南儋州地处中国华南地区 、海南西北部,该地区疫情病例分布在禾能村、镇福村新增新冠肺炎确诊病例26例、无症状感染者33例,截止到2022年9月16日 ,海南儋州属于高风险地区,出入需要48小时核酸检测报告 、行程码、健康码。
〖叁〗、儋州市新增1例无症状感染者2022年11月24日0时—18时,儋州市新增1例无症状感染者 ,为外省来琼人员筛查中发现。
〖肆〗 、中新网儋州9月18日电 (记者 王子谦)儋州市新型冠状病毒肺炎疫情防控工作指挥部17日晚发布通报:自18日0时起解除那大镇先锋社区文化北路泰安苑F3栋的中风险区管控措施 。解除后,儋州市辖区无高、中风险区,全市转为常态化防控。本轮疫情儋州市累计报告确诊病例455例 ,无症状感染者966例。
〖伍〗、不是 。白马井是指白马井镇,位于海南省儋州市。通过查询儋州市疫情防控中心官方网站了解到,截止2022年8月1日 ,白马井镇没有新增新冠确诊病例,属于常态换管理区域,所以不是中高风险地区。但在2022年8月2日开始,白马井镇开始出现疑似病例。
海南新增本土“595+614”
〖壹〗 、022年8月11日0 - 24时 ,海南省新增本土确诊病例595例(含无症状感染者转确诊病例1例),新增本土无症状感染者614例 。
〖贰〗、截止2022年8月12日24时,海南新增本土确诊病例594例、本土无症状感染者832例 ,其中老城镇有2例无症状感染者,有疫情。2022年8月12日从海南省新冠肺炎疫情防控工作新闻发布会上获悉,近来海南疫情仍处于快速发展期。
〖叁〗、有 。截止2022年8月12日24时 ,海南新增本土确诊病例594例 、本土无症状感染者832例,其中老城镇有2例无症状感染者,有疫情。
〖肆〗、月6日0—24时 ,三亚新增1例本土新冠肺炎确诊病例,为湖北赴琼旅游人员。以下是详细情况:病例基本信息:确诊病例胡某某,女 ,37岁,湖北省天门市籍,现住湖北省天门市干驿镇 。前期检测情况:6月3日曾在天门市人民医院做过核酸检测,结果为阴性。行程轨迹:6月5日随湖北旅游团到三亚游玩。
〖伍〗、月10日0—24时 ,全国31个省区市报告新增本土感染者共10535例,其中本土确诊病例1150例,本土无症状感染者9385例 。郑州新增本土确诊124例 、本土无症状感染者2864例。
儋州市最新感染人数多少
〖壹〗、人。根据海南疫情防控指挥部最新消息显示 ,截止2022年8月30日,儋州市新增感染者17例,其中本土确诊6例 ,本土无症状11例,疫情期间做好个人防护,非必要不离儋 ,非必要不来儋 。
〖贰〗、疫情数据8月7日0时—12时数据:全省共报告本土新冠病毒阳性感染者182例,其中确诊病例104例(三亚市74例 、儋州市19例、东方市3例、海口市3例 、琼海市2例、陵水县1例、乐东县1例 、五指山市1例);无症状感染者78例(三亚市70例、儋州市4例、陵水县2例、五指山市1例 、万宁市1例)。
〖叁〗、例。儋州市,是海南省地级市 ,海南省人民政府批复确定的海南西部中心城市、热带特色高效农业基地。通过查询儋州市疫情防护官方网站显示,该地区截止2022年,9月4日,新增3例无症状感染者 ,现在已经将密接者,感染者全部隔离 。居然出行应佩戴口罩,做好防护 ,做到少出门,不聚餐。









