新冠肺炎⒃西安首现0增长,但离结束还早
〖壹〗、月14日陕西西安首次出现新冠肺炎新增确诊0增长,但疫情结束仍需时间 ,近来全国疫情以湖北为重点,陕西等14省份防控成效显著但仍有潜在风险 。西安首次0增长的具体情况2月14日,陕西新增新冠肺炎确诊病例下降至个位数后持续降低至1例 ,作为病例较集中的城市,西安首次出现0增长。


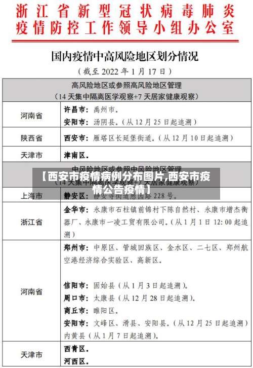
3月7日8时至8日8时陕西新增11例本土确诊病例
〖壹〗 、月7日8时至8日8时,陕西新增11例本土确诊病例,其中西安9例、宝鸡1例、汉中1例 ,均为轻型病例,具体信息如下:新增病例分布 西安市报告9例,宝鸡市报告1例 ,汉中市报告1例。自3月5日以来,本轮疫情累计报告本土确诊病例17例(西安15例 、宝鸡1例、汉中1例),均在院隔离治疗 。

〖贰〗、陕西当前隔离160人 ,均为境外输入疫情的密切接触者;31省区市新增6例本土病例,分布在黑龙江和广东。以下是详细信息:陕西疫情情况 本地疫情:2020年4月25日8时至26日8时,陕西无新增本地确诊病例 ,已连续66天无新增本地确诊病例。无新增疑似病例,已连续63天无新增疑似病例。

〖叁〗、月8日0-24时,陕西省新增本土确诊病例30例 ,均在西安市,其中隔离管控发现26例 、管控区筛查发现4例;无新增境外输入病例 。新增本土确诊病例情况 病例来源:30例新增本土确诊病例均位于西安市,其中26例为隔离管控中发现,4例为管控区筛查发现。
〖肆〗、本土确诊病例分布:山东省:159例 ,其中青岛市139例、德州市10例 、淄博市4例、威海市2例、滨州市2例 、烟台市1例、潍坊市1例。吉林省:134例,其中吉林市66例、长春市63例 、延边朝鲜族自治州5例 。
〖伍〗、本土确诊病例情况新增本土确诊病例15例:西安6例:病例2:女,59岁 ,系8月21日发布的本土无症状感染者21,隔离医学观察期间出现症状,被订正为确诊病例(轻型)。病例3:女 ,68岁,系8月23日发布的本土无症状感染者1,隔离医学观察期间出现症状 ,被订正为确诊病例(轻型)。
〖陆〗、月8日0—24时,全国报告新增确诊病例62例,其中本土病例43例 ,境外输入病例19例 。具体分布如下:境外输入病例(19例)地区分布:广东4例,广西4例,天津2例,上海2例 ,四川2例,云南2例,北京1例 ,福建1例,陕西1例。无症状转确诊:含4例(四川2例,广东1例 ,广西1例)。
陕西省西安市疫情最新情况有哪些中风险区
曲江新区万科社区万科城市之光小区17号楼万科城市之光小区17号楼位于曲江新区万科社区,因疫情防控需要被调整为中风险地区 。莲湖区红庙坡街道金辉天鹅湾小区6号楼金辉天鹅湾小区6号楼位于莲湖区红庙坡街道,自3月7日24时起纳入中风险区域管理。
陕西西安自2021年12月15日起新增三个中风险地区 ,具体信息如下:曲江新区雁展路288号沿街69 - 10101至69 - 10107商铺:该区域被划定为中风险地区,需按照中风险地区相关防控要求进行管理。雁塔区长延堡街道丈八东路2号家属院:此家属院被调整为中风险地区,区域内人员需配合落实相应防控措施 。
调整地区具体情况:新城区胡家庙街道:位于西安市新城区 ,此前因疫情被划定为中风险地区。经过一段时间的防控措施落实和疫情形势变化,该街道的疫情传播风险得到有效控制,符合调整为低风险地区的条件。鄠邑区五竹街道:地处西安市鄠邑区,同样因疫情被划定为中风险地区。
根据国家卫健委的最新消息 ,12月26日0—24时陕西152例,其中西安市150例 、咸阳市1例、渭南市1例连续两日超过150例 。在25日的155例病例中,25日0-24时新增病例为77例 ,其他78例病例是在近日核酸筛查中发现的初检阳性待诊断人员。









