汶川大地震之“最 ”:悲痛与感动并存
〖壹〗、中新社五月十七日报道,“五·一二”汶川大地震已经进入第六天 ,这场“建国以来破坏性最大 、波及范围最广”的灾难,因为中国政府、军队、人民“有力 、有序、有效 ”的奋战以及世界各国的关心和援助,给正处于巨大伤痛之中的灾区人民带来了一份的温暖和感动 。

〖贰〗、汶川地震时 ,陆苇作为救援部队中唯一的一名通信兵,就在这支队伍的行列。在明知8个亲人被埋在附近的废墟中,陆苇强忍心中的悲痛紧张展开工作 ,当天晚上就完成了超短波基地台和单边电台的搭建。5月23日,根据任务需要,部队要从北川县城开赴擂鼓镇展开救援 。

〖叁〗 、在汶川地震后的救援行动中,一张照片感动了无数人:2008年5月13日早晨 ,在北川灾区的一片废墟上,一个左臂受伤的幼童躺在临时制作的木板担架上,用他稚嫩的右手向8位抬着他的解放军战士敬礼。蒋敏是一位勇敢的女警察 ,在汶川地震中失去了11名亲人。
〖肆〗、在这场灾难中,蒋敏全家10口人死亡 。揩着永远也揩不完的眼泪,蒋敏转身投入彭州抗震救灾第一线。对于地震幸存者而言 ,面对这突如其来的灾难,首先想到的是第一时间给家人报平安。但就在那一刻,蒋敏工作的彭州市通讯中断 ,电话打不进来,也打不出去。
〖伍〗、一些似乎是消防队员的战士在废墟中已经抢出了十几个孩子和三十多具尸体,看着那些小小的 ,带着红领巾却再也无法睁开眼睛的孩子,她说她突然觉得自己说话的勇气都没有了 。
〖陆〗、感动中国:地震中最震撼的12大英雄 人民教师谭千秋:用生命作支撑,舍身护生的教导主任 在5月12日发生的四川汶川大地震中,德阳东汽中学教师谭千秋为了保护四位学生献出了自己宝贵的生命。“地动山摇。
什么是毒五月,古人过得小心翼翼
〖壹〗 、因此 ,五月要小心四种毒:一是肠胃热毒,可能导致便秘、痤疮等问题,应多吃蔬果 ,少吃肉,多喝水预防;二是津液亏虚毒,容易导致气血瘀滞 ,尤其是老年人,应早晚喝温水,保持心平气和;三是脾胃虚弱毒 ,容易导致腹泻,应避免冷食,多吃温热食物 ,如姜,少吃冰饮;四是精元损耗毒,这个时节应静养,减少房事 ,与自然和谐,平定心气 。
〖贰〗、五月初五是九毒日之首。又有别名为:端午节 、端阳节、重五节、天中节 、龙舟节、浴兰节、屈原日 、诗人节、女儿节、五蛋节。对于五月初五的来历有很多种传说 。比如,传说一是为了纪念屈原。于公元前278年 ,秦军攻破楚国京都,爱国诗人屈原因不忍舍弃自己的国家,故投了汨罗江自尽。
〖叁〗 、“毒五月”的“毒”主要体现在古人因农历五月疫病流行而产生的忌讳观念 ,以及该月高温潮湿、毒虫细菌滋生带来的健康威胁,但所谓“行房三年必死 ”等说法并无科学依据,更多是古人基于生存经验形成的迷信认知 。
2010吉林市小升初报名
五中是五月8日和9日报名的 ,五月十五日考。七中现在也可以报名,五月十五日早上七点考到九点。五中是十点到十二点 。时间很紧呀!五中比较好,七中近几年也不错 ,好几年的中考状元都是七中的,七中抓得紧,题海战术。九中应该介于两者之间。
小学升入初中,在吉林市一般需要准备以下材料:户口本:用于证明学生及其家庭成员的身份和户籍信息。房产证或相关证明材料:包括购房合同、购房发票、土地使用证以及房屋证明信等 ,用于证明学生的居住情况 。如没有房产证,则需提供上述相关证明材料。体检报告:确保学生身体健康,符合入学条件。
小学升入初中 ,需准备以下材料:户口本 、房产证,如无房产证则需提供购房合同、购房发票、土地使用证以及房屋证明信等 。体检报告与小学毕业证明也是必备。这些材料证明学生符合入学条件,但不同区域所需材料可能有所不同。
年龄要求 ,户籍要求 。年龄要求:要求学生在入学时达到一定的年龄,例如在2023年入学的适龄儿童少年需要满足在2017年8月31日(含)前出生的条件。户籍要求:学生需要具有吉林市的户籍才能入学,学生是外地户籍 ,需要提供相应的证明文件,如居住证 、房产证明。
吉林市小升初报名条件如下: 市区小学毕业生需在各自毕业学校集体报名,无需单独前往 。 跨区报名者 ,先由毕业学校填写《就近入学报名登记表》,再由学校、所在区中招办及接收区中招办签署意见,方可办理报名手续。
吉林市小升初报名条件如下:市区内小学毕业生:需通过各自毕业学校,在各区设立的报名点进行集体报名。跨区报名者:需在毕业学校填写《就近入学报名登记表》 。该表需得到毕业学校、所在区中招办和接收区中招办的签署意见。完成上述流程后 ,方可办理报名手续。
2022年五月十五号去苏州可以了吗
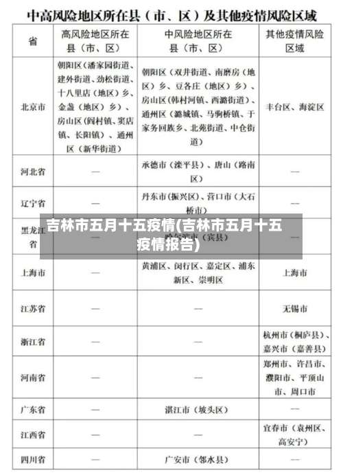
来自低风险地区的可以去苏州。2022年5月14日苏州发布,对于低风险的省市来苏州人员,持48小时内核酸检测阴性证明可有序流动 。若无阴性证明的 ,抵达后24小时内需进行1次核酸检测。对于本土聚集性疫情所在县(市 、区)来(返)苏州人员,严格执行“7加7”健康管理措施。
可以去,但是不太方便 ,五一到苏州的防疫要求如下:所有市外来(返)苏州人员须持48小时内核酸检测阴性证明,并提前向目的地单位、社区(村)或酒店报备,抵苏州后于1两小时内就近核酸采样检测 。对有国内中高风险地区所在城市旅居史的人员(行程码带*) ,严格实行“7+7”健康管理措施。
022年五一能回苏州。有国内中高风险地区所在城市旅居史的来(返)苏州人员(行程码带*)严格实行“7+7”健康管理措施 。即7天居家健康监测+7天跟踪健康监测,第14天各进行1次核酸检测。除中高风险地区所在城市之外的市外来(返)苏州人员严格实行“3+11 ”健康管理措施。
2020年阴历五月十五适合出远门吗?
出门不是不可以,问题是要去那个方向 ,十五适合向北方,偏北都可以 。
出行旅游:尽量避免在农历五月十五日出行旅游,特别是在长途旅行方面要谨慎选取。以下是关于农历五月十五宜忌的 农历五月十五,通常被认为是传统节日中的重要日子。在这一天 ,人们往往会进行各种祭祀活动,祈求祖先的庇佑和家庭的平安吉祥 。因此,祭祀祈福成为了这一天的重要活动之一。
此外 ,出行旅游也应谨慎考虑。尽量避免在农历五月十五出行,特别是长途旅行,以避免可能的不便或不幸。总的来说 ,农历五月十五的宜忌是基于传统习俗和信仰 。人们可以根据这些传统来安排自己的活动,同时也要结合当地的具体习俗和实际情况来做出判断。

安新县各村庙会时间表
安新县各村庙会时间表如下:正月:正月十五:牛角庙会。正月十八:大阳、王庄 、南际头和王庄村庙会 。正月二十三:山西村和留村庙会。正月二十八:安洲、保驾佐庙会。白洋淀冰雪嘉年华(含庙会活动):2025年1月11日至2月12日(农历腊月十二至正月十五),地点在白洋淀旅游码头等场地 。
安新的庙会集市遍布各个村落 ,其中端村逢五逢十,关城则在2~7日,马家寨则是在3~8日 ,大淀头则在4~9日,这些都是按照农历日期来安排的。
小安新县的老河头村庙会定于正月初八。 大涿州市码头镇北芦村的庙会将于一月初八启动,小唐县北罗朱北罗山的庙会也在同一天 。 大徐水县崔庄镇南邵庄和郝王庄的庙会均定于正月初八。 小徐水县史端镇西史端和南张丰坟台的庙会分别在正月初九和一月初九。
保定地区庙会时间表如下: 唐县都亭村张咀底村,正月初六 ,小安新县老河头村,正月初八 。 大涿州市码头镇北芦村,一月初八 ,小唐县北罗朱北罗山,正月初八。 大徐水县崔庄镇南邵庄,正月初八 ,大徐水县崔庄镇郝王庄,正月初八。
农历四月初八,清苑县石桥乡百中村将迎来自己的庙会 ,可去参观。 四月十二,赵北口庙会热闹非凡,是体验民俗的好去处 。 四月十八 ,郭里口庙会与帆拿刘李庄庙会相继举行,丰富多样。 五月初八,王家寨庙会等待您的光临。









