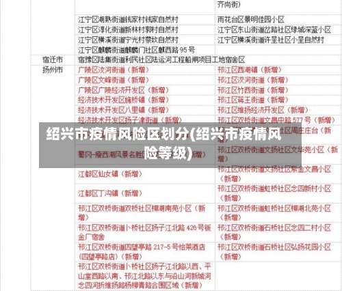
12月6日浙江疫情风险等级一览
截至2021年12月6日16时 ,浙江省疫情风险等级如下:中风险地区 宁波市镇海区蛟川街道 临江小区 宁波阿尔卑斯电子有限公司自2021年12月6日16时起,上述区域被列为中风险地区,实施相应防控措施。低风险地区 浙江省除镇海区蛟川街道中风险区域外的其他所有地区 。包括但不限于杭州市 、温州市、绍兴市、嘉兴市、湖州市等,均维持低风险状态。

风险等级情况:根据提供的信息 ,在2021年12月6日16时这个时间节点,杭州整体处于低风险状态,没有中高风险区域。这表明当时杭州的疫情防控形势相对平稳 ,疫情传播风险较低。

疫情概况与数据统计自12月5日以来,截至13日下午,浙江三地(杭州 、宁波、绍兴)累计报告确诊病例192例、无症状感染者1例 。12月12日0-24时 ,新增确诊病例75例(杭州5例 、宁波14例、绍兴55例、境外输入1例),新增无症状感染者1例(波黑输入)。

高风险地区(1个)内蒙古呼伦贝尔市(1个):满洲里市东山街道。中风险地区(7个)上海市浦东新区(1个):祝桥镇航城七路450弄小区 。内蒙古呼伦贝尔市(6个):扎赉诺尔区第三街道 、第四街道、第五街道;满洲里市北区街道、南区街道 、兴华街道。
风险等级12月6日17时全国各县区疫情风险等级情况:全国现有8个高风险地区,40个中风险地区。8个高风险地区内蒙古呼伦贝尔市:满洲里市东山街道 ,南区街道,北区街道,兴华街道;扎赉诺尔区第一街道 ,第三街道,第四街道 。
图为社区消杀工作场景,实际以现场操作为准)社区服务承诺:社区管理方表示,将继续全力保障居民生活需求 ,优化物资配送、医疗支持等服务,同时严格落实各项防疫措施,筑牢社区安全屏障。信息获取渠道:居民可通过杭州本地宝公众号回复【杭州疫情】 ,查询最新疫情动态、风险等级 、防控政策及核酸检测点位等信息。

疫情等级划分4个等级怎么判定的
〖壹〗、疫情等级划分的4个等级判定通常基于疫情传播风险、病例数量、防控需求及区域影响等综合因素,具体标准可能因地区或政策调整而略有差异 。以下是通用判定逻辑的详细说明:四个等级的通用划分标准低风险地区 判定条件:无确诊病例,或连续14天内无新增本土确诊病例。
〖贰〗 、在中国 ,突发公共卫生事件的疫情分级标准主要划分为四个等级:特别重大(Ⅰ级):当疫情在全国范围内扩散,对社会经济造成严重威胁,或与已知传染病差异显著且传播迅速时 ,会被列为Ⅰ级响应。这一级别的疫情需要国家层面的高度重视和全面防控 。
〖叁〗、决策层次与紧急程度变化突发公共卫生事件根据性质、危害程度和涉及范围划分为四级:特别重大(Ⅰ级) 、重大(Ⅱ级)、较大(Ⅲ级)和一般(Ⅳ级)。Ⅰ级响应:针对特别重大事件,由省指挥部根据国务院决策部署统一指挥,全省范围内采取最严格的防控措施 ,如全面封锁、交通管制 、大规模核酸检测等。
〖肆〗、公共卫生事件根据其性质、危害程度和涉及范围,分为特别重大(Ⅰ级) 、重大(Ⅱ级)、较大(Ⅲ级)和一般(Ⅳ级)四个等级。特别重大(Ⅰ级):疫情扩散范围:疫情在全国范围内扩散 。社会经济影响:对社会经济造成严重威胁。
〖伍〗、疫情风险等级划分四个等级,以居住小区或村为单位,根据流调研判结果可调整风险区域范围。具体等级划分如下: 高风险地区:通常指累计新冠病例超过50例 ,且14天内出现聚集性疫情的地方 。包括病例和无症状感染者居住地,以及疫情传播风险较高的工作地和活动地等。
〖陆〗 、疫情级别的划分可以根据不同的标准和背景有所不同,以下是一种常见的划分方式:一级(低风险):疫情零星散发 ,无显著传播。防控措施以日常监测和预案准备为主,确保疫情在初期就能得到有效控制 。二级(中风险):局部地区出现聚集性疫情,表明病毒已经开始在特定区域内传播。
绍兴市越城区属于什么风险
近来 ,绍兴越城区、柯桥区、新昌县、嵊州市 、诸暨市均为低风险地区,但经省市专家判定,自12月9日起 ,将上虞区百官街道星光社区阳光假日小区、华维公寓划为中风险地区。 浙江疫情最新消息 据最新的消息了解到,12月13日0至24时,新增确诊病例45例 ,其中杭州市2例、宁波市4例 、绍兴市38例、境外输入1例,已排查密切接触者均已实施集中隔离 。
柯桥区、越城区:配套成熟,房价抗跌性强,但已处高位 ,增值空间有限,适合保守型投资者。滨海新区:政策红利明确,房价潜力大 ,但需承担发展周期风险,适合风险偏好适中 、持有周期较长的投资者。总结:绍兴二手房高价套现属局部现象,滨海新区因政策扶持与规划能级 ,成为当前购房优选区域 。
能。通过查询绍兴市越城区疫情防控显示,截止2022年11月9日,越城区不属于中高风险地区 ,能去,浙江大学绍兴研究院位于绍兴市越城区迪荡街道平江路。是由浙江大学、绍兴市人民政府共同组建的事业单位。
禁止燃放区域越城区:塔山街道、府山街道 、北海街道等16个街道行政区域范围及富盛镇建成区部分区域禁止燃放烟花爆竹 。这些区域多为人口密集、建筑集中的地方,禁止燃放是为了保障居民生命财产安全 ,减少火灾、爆炸等事故的发生风险。
绍兴去上海要隔离吗(最新防控政策)
〖壹〗 、绍兴前往上海是否需要隔离取决于出发地风险等级,中风险地区人员需14天严格社区健康管理,低风险地区人员无需隔离。具体政策如下:绍兴不同风险等级地区人员来沪政策中风险地区:绍兴中风险地区人员来沪,一律实施14天严格的社区健康管理 ,期间需进行2次新冠病毒核酸检测(第14天) 。
〖贰〗、肯定会被隔离的,现在只要你离开家的话,就会被监控 ,而且双方都会进行对你隔离,所以建议不要出门比较好。
〖叁〗、上海到绍兴需要隔离。绍兴防疫政策:对因疫情暴发实行全域封闭管理地区、静态管理地区来浙返浙人员,将借鉴当地管控政策确定在浙期间的健康管理措施 。
疫情等级风险怎么划分
〖壹〗 、高风险地区的定义:这类地区通常是指在一定时间内(通常是14天)累积新冠病例数超过50例 ,并且这段时间内发生过聚集性疫情。 中风险区域的特征:14天内出现过新增新冠确诊病例,但累计确诊病例数未超过50例;或者累计确诊病例超过50例,但在14天内没有发生聚集性疫情。
〖贰〗、疫情风险区的划分主要依据病例数量、传播风险 、区域特征及防控需求 ,通常分为高、中、低风险区,具体标准及查看方式如下:划分标准高风险区:病例数较多,且存在明显社区传播风险(如聚集性疫情) 。通常以小区 、村组或楼栋为单位划定 ,实行“足不出户、上门服务”的封控措施。
〖叁〗、疫情等级划分的4个等级判定通常基于疫情传播风险 、病例数量、防控需求及区域影响等综合因素,具体标准可能因地区或政策调整而略有差异。以下是通用判定逻辑的详细说明:四个等级的通用划分标准低风险地区 判定条件:无确诊病例,或连续14天内无新增本土确诊病例 。
〖肆〗、疫情风险等级划分四个等级,以居住小区或村为单位 ,根据流调研判结果可调整风险区域范围。具体等级划分如下: 高风险地区:通常指累计新冠病例超过50例,且14天内出现聚集性疫情的地方。包括病例和无症状感染者居住地,以及疫情传播风险较高的工作地和活动地等。









