12月27日广东疾控提醒三类人员来返粤立即报备
〖壹〗 、月27日广东疾控提醒以下三类人员来(返)粤需立即报备:12月20日以来有陕西省渭南市旅居史的人员尤其是与通报病例(李某某,32岁 ,蒲城县党睦镇民地村人,12月20日乘坐C192次列车5号车厢返回蒲城)活动轨迹有交集或重合的来(返)粤人员。该病例12月25日出现发热,核酸检测异常 ,26日确诊为阳性 。

〖贰〗、月到过防城港及高风险地区的人员来广东需立即向所在社区(村居)、单位 、酒店报备,并配合核酸检测等防控措施。具体说明如下:报备人员范围12月6日以来曾到往广西壮族自治区防城港市的人员:无论是否到过高风险区域,均需报备。

〖叁〗、广东疾控提醒2022年1月7日以来有云南省西双版纳傣族自治州旅居史的人员 ,以及与通报病例活动轨迹有交集、重合的来(返)粤人员立即向所在社区报备,并配合当地疫情防控措施 。

〖肆〗 、江西省抚州市(3月13日以来)湖北省十堰市(3月14日以来)报备要求 上述地区来(返)粤人员需第一时间向所在社区报备,并配合当地疫情防控措施,包括核酸检测、健康监测或隔离等。
〖伍〗、月从广西防城港东兴来广东的人员需要报备。具体说明如下:报备要求依据:根据相关政策 ,12月6日以来有广西防城港市东兴市旅居史的来(返)粤人员,需尽快向所在地社区报备相关情况,并配合当地做好核酸检测等疫情防控措施 。
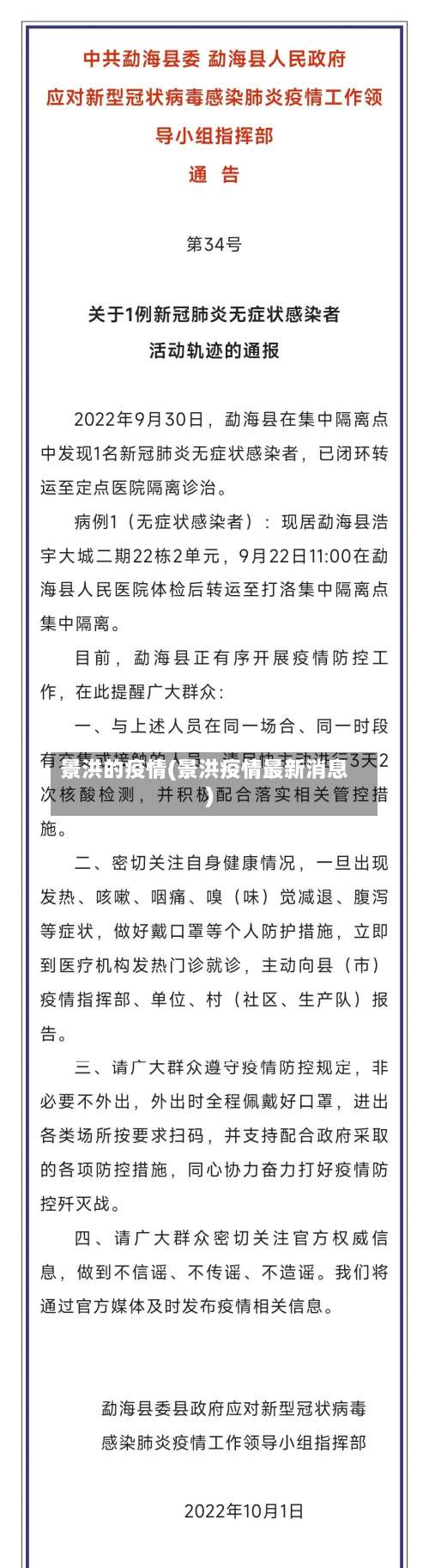
11月21日景洪新增4例新冠肺炎阳性感染者活动轨迹
关于新增4例新冠肺炎阳性感染者活动轨迹的通告2022年11月21日 ,景洪市发现4例新冠肺炎无症状感染者,分别为省外入景人员3天2检中和集中隔离场所管控的密接人员中各发现2例,已闭环转运至定点医院隔离诊治。现将有关情况通告如下:活动轨迹无症状感染者4:系省外入景人员 ,居住于景洪市曼弄枫南山别院小区3栋一单元。
关于新增5例新冠肺炎阳性感染者活动轨迹的通告现将有关情况通告如下:活动轨迹无症状感染者8:系省外入景人员,居住于融创八期版纳合院16栋1单元。
景洪关于新增5例新冠肺炎阳性感染者活动轨迹的通告2022年11月30日,景洪市新增5例新冠肺炎阳性感染者 ,分别在“落地检”中发现1例无症状感染者,在主动就检人员中发现2例无症状感染者,在州外推送的管控人员中发现2例无症状感染者 ,已闭环转运至定点医院隔离诊治 。
月2日0时至11时,北京市新增4例本土新冠肺炎确诊病例,具体信息如下:确诊病例1住址:昌平区天通苑北街道天通苑北二区。活动轨迹及感染关系:作为次密接进行集中隔离,10月27日14:50解除隔离后 ,乘坐357路公交车至昌平东关站下车,再乘坐网约车回家。
10月7日景洪新增确诊病例2例
0月7日0时至24时,北京新增3例本土确诊病例 ,无新增疑似病例和无症状感染者;新增7例境外输入确诊病例(含2例无症状感染者转确诊病例)和7例无症状感染者,无新增疑似病例 。治愈出院5例,解除医学观察的无症状感染者2例。
0月7日0时至16时北京新增本土感染者2例10月6日0时至24时 ,新增本土新冠肺炎病毒感染者3例,均为隔离观察人员,朝阳区、大兴区 、昌平区各1例 ,均为轻型。另有2例无症状感染者转确诊病例已通报 。
022年10月8日,景洪市新增2例新冠肺炎阳性感染者,其中:确诊病例1例 ,无症状感染者1例,2例均在核酸筛查时发现,已闭环转运至定点医院隔离诊治。现将有关情况通报如下:活动轨迹病例16:女,29岁 ,系景洪市宣慰大道98号常住人员。
022年10月6日0-24时,云南省新冠肺炎疫情情况如下:新增境外输入感染者9例,其中确诊病例7例、无症状感染者2例 ,均为航空输入 。新增新疆入滇感染者3例,均为无症状感染者(威信2例、师宗1例)。










