2021晋州什么时候开始封村的呀
0月份,河北石家庄晋州市疫情防控指挥部办公室11月14日发布消息 ,按照国务院联防联控机制《新冠病毒肺炎疫情防控方案(第八版)》和《河北省关于转发新冠肺炎疫情社区防控方案的通知》(冀防领办〔2021〕332号)规定,经专家研判,晋州市疫情防控指挥部研究决定 ,自2021年11月15日起,在严格落实常态化疫情防控措施的基础上,解除市域封控 ,恢复正常生产生活秩序。

000斤面粉哄抢一空:封村初期的物资焦虑与快速响应恐慌性采购现象:石家庄晋州市东曹村封村首日,8家超市的1000余斤面粉被抢购一空,村民将日常购买量从10斤/袋增至50斤/袋。这一行为源于对物资短缺的担忧 ,尽管超市库存总量可满足4000人需求,但集中抢购仍导致短期断货 。

反映到大队,让大队上统一开证明 ,去县城缴费。

辛集的主要特产是皮衣,而吃的来说,主要有:潭洼的鸭梨,散思台酥糖 ,新累头的大碗牛肉,试炮营的芝麻蘸,黄金梨 ,咸驴肉香椿五香扒鸡,辛集枸杞等等特产。
醋:山西陈醋,全国闻名 ,追溯历史,酿醋至迟在春秋时已开始,经历代的改进发展 ,到了清代,酿醋工艺精益求精,形成了闻名全国的山西陈醋和太原特醋 。它以高粱为原料 ,特曲发酵,经夏晒东冰,一年时间,醋的浓度、香度提高 ,才成为陈醋。山西陈醋以清徐产品最有名。太原特醋以溢源庆醋坊最为有名 。
河北省石家庄市晋州市疫情风险?
〖壹〗、根据石家庄市疫情防控指挥部通告,晋州市为低风险区,有序恢复正常生产生活 ,有效管控人员流动和聚集,原则上不跨县(市 、区)流动,严防交叉感染。经晋州市疫情防控领导小组研究 ,具体通告如下:全市所有人员原则上不出市,在市域内进行必要的生产生活。
〖贰〗、河北石家庄进入应急状态是因为当前疫情防控形势严峻复杂,此轮疫情病毒源头基本锁定为郭某引入 。 具体情况如下:病毒源头及传播链病毒引入者:经国家和河北省疾控专家组分析 ,基本判断引发石家庄市疫情的病毒系由郭某(11月1日公布的确诊病例1)引入。
〖叁〗、没有疫情。根据晋州市防控疫情通告显示,截止2022年10月7号,晋州市疫情防控等级为常态化防控 ,没有疫情,请广大市民近期非必要不出省,不前往中高风险地区所在城市,如必须前往 ,务必提前向所在社区(村)以及所在单位报备,并做好个人防护,返回后按要求配合落实相关管控措施 。
〖肆〗 、河北省石家庄市晋州市小樵镇泥安村康建街东行600米路北是石家庄昊朋日化有限公司 ,截止到2022年9月29日,石家庄昊朋日化有限公司还是正在营业没有被封,而且石家庄政府也没有发布任何关于石家庄昊朋日化有限公司出现病例的报告。所以河北省石家庄市晋州市小樵镇泥安村康建街东行600米路北没有疫情。
〖伍〗、自2020年3月15日起 ,河北省无中风险地区和高风险地区,低风险地区168个。截到2020年7月31日,河北省所有低风险地区并未升级为中高风险地区 。
河北雄安属于高风险地区吗
河北省雄安新区到重庆是否需要隔离 ,取决于雄安新区具体区域的风险等级情况。
雄安新区:雄县、安新县 、容城县属于低风险地区。
雄安新区近来可以正常进出,但需遵守一定的疫情防控规定 。具体规定如下:非必要不出新区:近期,雄安新区居民非必要不离开新区 ,避免前往中高风险地区旅行或出差,以减少疫情传播风险。外地来返新区人员需持证明:外地来返雄安新区人员需凭健康码绿码并持有48小时内核酸检测阴性证明。
局地降雨量可能超过30毫米 。预警级别与含义暴雨红色预警是暴雨预警中的比较高级别,表示3小时内降雨量将达100毫米以上,或已达100毫米以上且降雨可能持续。此次预警表明雄安新区已出现极端强降水 ,且未来仍有持续风险,可能引发严重洪涝灾害。

石家庄属于什么风险等级?
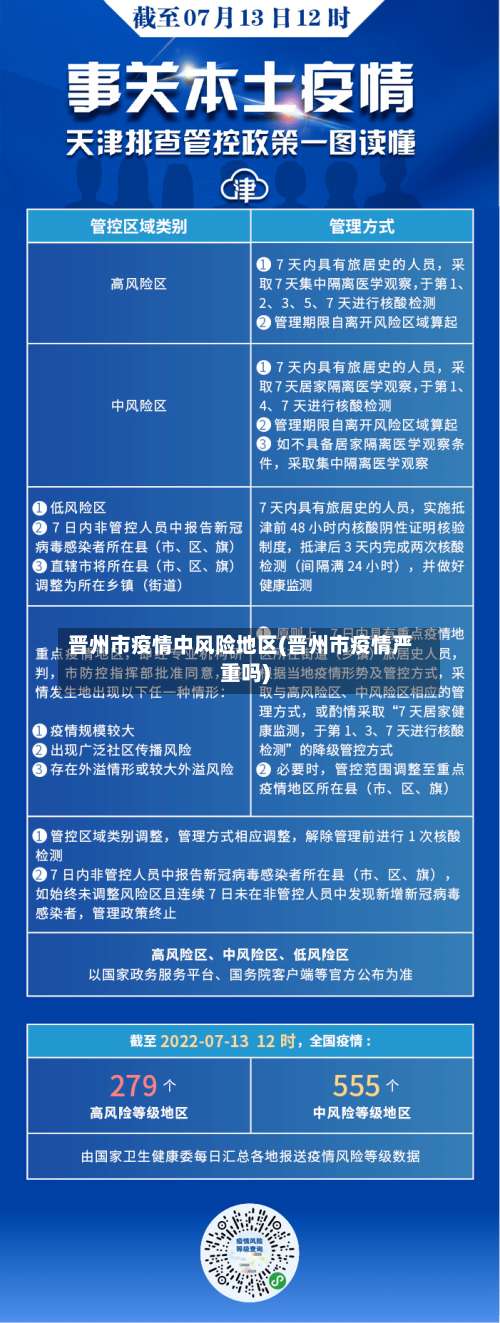
高风险区域:是指累计新冠确诊病例超过了50例,同时〖Fourteen〗、天内有聚集性疫情发生 。中风险地区:14天之内有新增加确诊病例 ,总计新冠确诊病例没有超过50例;共合计确诊的病例有超过50例,14天内并无未发生。聚集性疫情。低风险地区:没有确诊病例,或连续14天都无新增加确诊的病例 。
石家庄是低风险地区。新冠疫情防控等级划分标准低中高风险。具体内容如下:低风险 ,无确诊病例或连续14天无新增确诊病例;中风险,14天内有新增确诊病例,累计确诊病例不超过50例 ,或累计确诊病例超过50例,14天内未发生聚集性疫情;高风险,累计病例超过50例 ,14天内有聚集性疫情发生。
中风险区:病例和无症状感染者活动停留一定时间,且可能具有疫情传播风险的工作地和活动地等区域,划分为中风险区域 。风险区域范围按照流调结果划定。
截至2020年7月31日,河北省所有低风险地区未升级为中高风险地区。 石家庄市低风险地区包括桥西区、裕华区 、新华区、长安区等 。 低风险地区还包括正定县、高邑县 、赵县、藁城区等。 此外 ,还包括晋州市、井陉矿区、井陉县 、灵寿县、鹿泉区等。
东翼市场为什么封了
〖壹〗、东翼市场因疫情影响封的 。不让开了是因河北省石家庄市晋州市属于中风险地区,按照当地疫情防控规则显示,对此地进行封控管理 ,停止商业活动。
〖贰〗 、在严格落实常态化疫情防控措施的基础上,解除市域封控,恢复正常生产生活秩序。
〖叁〗、晋州东翼市场位于河北省石家庄市晋州市内 ,包含多个主体及出入口,核心区域分布如下: 晋州市市场监督管理局商城分局东翼市场办公室 位于晋州镇滨河路客运枢纽中心西侧100米处,负责市场综合管理 。
晋州市大旺村有一阳性吗
〖壹〗、晋州市大旺村有一阳性。近来 ,对所有追踪到的密切接触者已全部采取集中隔离医学观察,各项防控措施正在有序进行。希望所有来晋返晋人员主动登记外地行程信息,配合做好疫情风险筛查 。









