许昌疫情期间可以聚集活动吗(许昌疫情期间可以聚集活动吗今天)_百度...
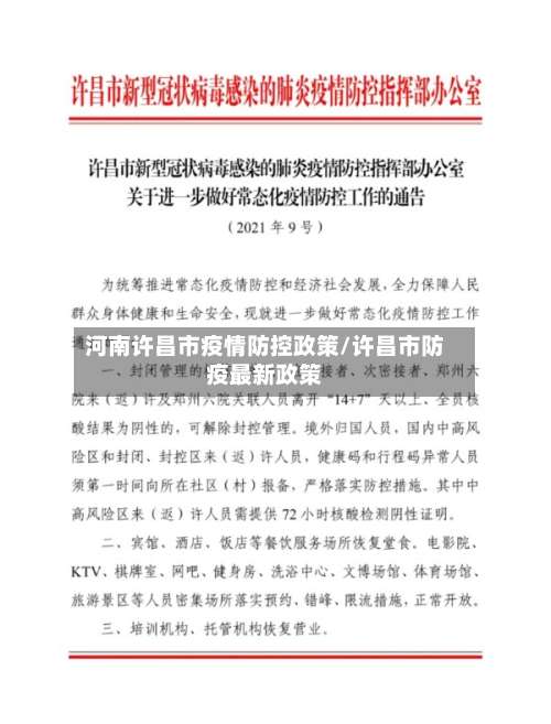
封控区严格落实“区域封闭、足不出户、服务上门”,管控区严格落实“人不出区 、严禁聚集”。各级党政机关、企事业单位有序恢复正常工作秩序和生产经营活动 。

【法律分析】不能随意出去。核酸检测期间,全市所有居民原则上居家。按属地要求 ,在指定的时间和地点配合做好采样工作 。在等待检测结果期间,非必要不外出。每户每2-3天可安排1人在严格做好个人防护的前提下,到村(社区)指定地点购买生活物资。

同时 ,继续做好个人防护,戴口罩、勤洗手 、常通风、不聚集、不扎堆,进入公共场所时主动扫码 。此外 ,微信搜索公众号郑州本地宝,关注后回复【许昌疫情】可获取许昌疫情最新消息,包括许昌封城了吗 、最新风险调整、病例轨迹、隔离和核酸检测等信息。


许昌去上海需要做核酸检测吗(附最新隔离政策)
截至相关政策发布时 ,许昌去上海需根据风险等级实施不同措施,中高风险地区人员应暂缓来沪,已抵沪人员需接受隔离或健康管理;许昌所有人员非必要不离开本市 ,特殊情况需持48小时内核酸检测阴性证明。
其他区域:未明确列为中高风险地区的来(返)穗人员,需配合社区进行健康监测,建议主动进行一次核酸检测,并自我观察14天 。核酸检测与健康监测 外省旅游 、出差返穗后 ,建议主动做一次核酸检测,并自我观察14天,期间做好健康监测。
022上海低风险地区来许不需要隔离 ,中高风险地区返许需要隔离。更新时间:2022/7/15离开上海离沪人员需提供7两小时内核酸检测阴性证明或24小时内核酸采样证明,持“健康码 ”绿码 。风险等级查询:点击进入进入许昌许昌市域外来许返许人员需提前3天向目的地社区、单位或入住酒店报备。
旅游、出差或务工返蓝人员需持48小时内核酸阴性证明,返蓝后24小时内再做一次核酸检测 ,并自我健康监测14天。症状监测与就医规范 出现发热 、干咳、乏力等症状时,立即向社区、单位或酒店报告,前往发热门诊就诊并主动告知旅行史 ,全程做好个人防护,不得乘坐公共交通工具。
您好,途简单寄存——行李寄存预订 ,竭诚为您解您好,上海部分区域前往国内其他省份,需要健康码和核酸检测证明 。可致电目的地机场/火车站,有关您来源地进入目的地是否需要核酸检测报告 ,如需要,请提前准备哦。
在疫情低风险地方:要是打算乘坐火车出该地区,不需要核酸检测 ,只要有“健康码”绿码即可。如果要坐火车从当地车站进入该地区的,低风险地区的人不需要48小时核酸检测阴性报告,高风险疫情地区的乘客需要提供核酸检测阴性结果 。除此之外 ,某一些高风险区域的人员从当地火车站入当地后还要隔离一段时间。
许昌市疾控中心居民疫情防控建议许昌疫情防控政策
〖壹〗、严防新冠肺炎疫情输入和扩散蔓延,许昌市疾病预防控制中心温馨提醒:居民疫情防控建议自觉报告有中 、高风险区旅行史、居住史或者与患者/无症状感染者率切接触史者,要自觉主动第一时间上报社区 ,配合流行病学调查和采样,不隐瞒行程和接触史。科学就医有发热、咳嗽 、流涕等不适症状的,要尽快去发热门诊就诊 。
〖贰〗、许昌市疾控中心国庆节假期健康提示国庆节长假将至 ,人们外出旅游、探亲访友 、聚餐等活动增多,为确保许昌市人民度过一个健康、平安、祥和的假期,许昌市疾病预防控制中心在此温馨提示:要重点做好新冠肺炎 、诺如病毒肠炎、动物传播疾病和食物中毒的预防。
〖叁〗、许昌健康码变红或变黄后,应按照当地防疫要求进行处理 ,可通过线上或线下渠道申请转码。具体说明如下:遵循属地防疫政策:健康码的发码规则和应用范围由各地政府根据防控形势制定,许昌市的具体转码流程需以当地发布的指引为准 。
〖肆〗 、提醒:防控政策随着疫情变化会有调整,出行之前建议提前了解当地防疫政策 ,以下内容为简要版。-新乡-1月2日起,来新人员须持有48小时内核酸检测阴性证明和健康码绿码,并提前3天向目的地报备 ,入新后第一时间进行一次核酸检测,并居家健康监测7天。
〖伍〗、月5日蓝山县疾控中心发布的疫情提醒内容如下:近期多地发现阳性感染者情况 河南省郑州市:2022年1月3日发现2例无症状感染者,1月4日新增1例确诊病例和9例无症状感染者 。上海市浦东新区、奉贤区、宝山区:1月3日0—24时新增本土无症状感染者2例 ,1月4日0—24时新增4例。









