牡丹江疫情风险等级查询(入口+流程)
首先,在微信中搜索“国务院客户端”小程序并点击进入;或选取长按识别小程序二维码直接进入;进入小程序后 ,点击“便民服务 ”栏中的“疫情风险查询”选项,进入疫情风险等级查询页面;在该页面上,用户可以查看黑龙江省牡丹江市不同区域的疫情风险等级信息 。

怎么查自己所在地区风险等级 通过“国务院客户端”小程序 ,可查询所在地风险等级和全国风险等级地区信息。国务院客户端是国务院发布政务信息和提供在线服务的新媒体平台,由国务院办公厅主办,可查询核酸检测机构、核酸检测证明 、疫情风险查询、防疫行程卡等几十项便民服务。

打开“支付宝 ” ,在首页点击“更多”,查看应用中心 。在应用中心,选取“国家政务服务平台” ,点击进入。在国家政务服务平台,选取“各地疫情风险等级查询 ”,点击进入。点击“查看详情”,就可以查看全国的中高风险地区了 。
公众号查询:微信搜索公众号“广州本地宝” ,关注后在对话框回复“进出粤 ”,可获取进出广东最新规定(包括报备、隔离 、核酸要求)、广东疾控提醒等消息。其他查询入口:还可通过“广州+全国风险等级查询入口”“广州+全国出行政策查询入口”“广州+全国返乡政策查询入口”等工具,获取更详细的防疫信息。
最新全国疫情风险等级提醒 (截至12月13日21时)高风险地区(0个)暂无 。中风险地区(15个):新疆(1个):新疆维吾尔自治区吐鲁番市高昌区红盾小区。
火车站、机场 、客运站、各高速公路、国省道自由出行 ,口岸城市抵返需持48小时核酸证明。建议所有抵尘答祥(返)牡人员,提前向目的地所在社区(村屯) 、单位等主动报备,如实填写“牡疫控 ”小程序抵(返)牡填报内容 ,并严格按照不同风险等级情况执行相关管控措施。
牡丹江疫情在哪个小区
〖壹〗、爱民区黄花小区 。通过查询牡丹江市人民政府官方网站可知,2020年2月7日牡丹江爱民区黄花小区出现新冠肺炎确诊人员,小区实行重点管理、居住单元实行封闭管理。牡丹江 ,别称雪城,黑龙江省辖地级市,国务院批复确定的黑龙江省东南部重要的中心城市和风景旅游城市。
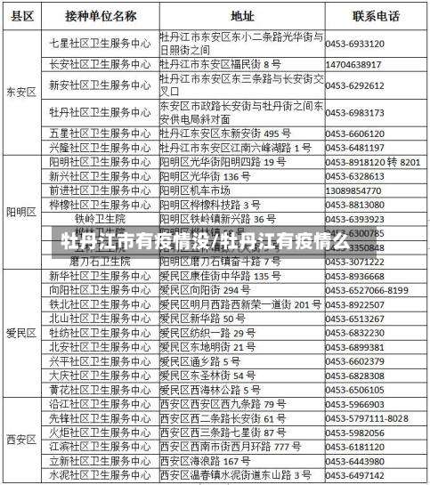
〖贰〗、0月27日 ,阳明区光华小区中通快递点 、阳明三路福鑫自助手擀面,阳明区安居小区 。如与阳性感染者活动轨迹有交集的市民,请立即主动向所在社区、工作单位报备,并配合落实防控措施。
〖叁〗、月10日黑龙江省牡丹江市绥芬河市和东宁市分别报告1例本土新冠肺炎确诊病例 ,12月11日黑龙江省牡丹江市绥芬河市青云小区 、黑龙江省牡丹江市东宁市中心社区被调整为中风险地区。
〖肆〗、牡丹江三级应急响应,主要是因为发现了新冠肺炎确诊病例 。事情发生于十二月十日,根据黑龙江省应急指挥部的消息 ,黑龙江东宁出现一例新冠肺炎确诊病例。事情发生之后,牡丹江市、东宁市立即启动了三级应急响应,组织流调 、检测和消杀专业队伍 ,全面开展流行病学调查、核酸检测、环境消杀和现场管控等措施。
〖伍〗 、黑龙江近来还处于本土疫情防控期,黑龙江牡丹江市绥芬河市青云小区、东宁市中心社区被列为中风险区 。这两个区的居民根据防疫措施,若此时想进入厦门 ,需要提供7天之内核酸阴性证明,同时需要进行医学隔离观察。针对全国中风险区的隔离措施,相信全国其他城市也都是这么做的。
〖陆〗、牡丹江黄花小区人能出来的 。通过查询相关公开信息显示 ,截止于2022年12月9日牡丹江黄花小区无新增疫情,属于低风险地区。牡丹江黄花小区不在限制出行次数。但还是要凭卡出行,扫码测体温不能少。
黑龙江宁安市沙兰镇三块石村有疫情吗
没有 。根据牡丹江市疫情防控中心发布公告显示:黑龙江宁安市沙兰镇三块石村位于牡丹江市宁安市,截止到2022年9月23日 ,并没有疫情出现,属于常态化防控区,出入仍需要7两小时核酸检测报告 、健康码、行程码。
黑龙江省牡丹江市宁安市沙兰镇下辖村委会包括治安村委会、永明村委会、长安村委会 、新富村委会、进荣村委会、二闾村委会 、桦树村委会、二道沟村委会、木其村委会 、王家村委会、和盛村委会、卧龙泉村委会 、三块石村委会、阎家村委会、王豆坊村委会 、井城村委会、小荒地村委会、同心村委会。
小荒地村是黑龙江牡丹江市宁安市沙兰镇下辖的行政村 ,城乡分类代码为220,为村庄 。区划代码为231084104216,居民身份证号码前6位为231084。邮政编码为157000 ,长途电话区号为0453 ,车牌号码为黑C。
同心村是黑龙江牡丹江市宁安市沙兰镇下辖的行政村,城乡分类代码为220 ,为村庄 。区划代码为231084104217,居民身份证号码前6位为231084。邮政编码为157000,长途电话区号为0453 ,车牌号码为黑C。
不是,是黑龙江牡丹江宁安市沙兰镇 。宁安市辖镇。1947年设境泊县四区,1948年为宁安县六区,1956年分设沙兰、八家子两乡 ,1958年两乡合并改沙兰公社,1962年析建三陵公社,1984年置沙兰乡 ,1985年建镇。位于市境西北部,距市府45公里 。面积2015平方公里,人口2万。通公路。
牡丹江火车停运什么时候恢复要疯吧,该管的不管,不该管瞎管?
稍早前的27日下午1点左右 ,记者以乘客身份询问购票问题,牡丹江火车站客运业务室一名工作人员介绍,近来牡丹江火车站“列车全部停运 ,恢复时间另有通知,现在买不到(票)”。此前,有媒体报道表示 ,已购票的乘客可以到售票处有序办理退票,澎湃新闻就此向前述两位接听电话的工作人员求证,他们暂未回复 。

民航联盟:继武汉后,牡丹江也将展开全市核酸检测
〖壹〗 、牡丹江将开展全市核酸检测工作,以应对冠病疫情反弹。具体情况如下:背景情况:继武汉市完成全市近千万人的集中核酸检测后 ,牡丹江市因冠病疫情出现反弹,宣布将开展全市核酸检测工作。牡丹江是与俄罗斯接壤的边境城市,下辖的绥芬河市曾在4月出现多例境外输入确诊病例 。
〖贰〗、武磊近期两次新冠病毒核酸检测结果均呈阴性 ,身体状况良好,下周起将参加个人训练,且不在新一期男足国家队集训名单之列。检测结果与身体状况根据西甲皇家西班牙人俱乐部安排 ,武磊分别于4月28号和5月7号接受了新冠病毒核酸检测,两次检测结果均呈阴性,且IgG抗体为阳性。
〖叁〗、022年暑运期间 ,南航集团计划执行航班超16万班次,通过优化航线网络 、增投宽体机型、推出特色服务及旅行产品等措施,全面满足旅客暑期出行需求 。
〖肆〗、熔断机制背景说明熔断机制是中国民航局为防控境外输入疫情采取的动态管理措施。当入境航班核酸检测阳性旅客达到一定数量时 ,将触发熔断指令,暂停该航班运行或限制其运行周期,以降低疫情跨境传播风险。此次熔断指令的发布,体现了民航局对疫情防控的严格要求和动态调整能力 。
〖伍〗 、海南航空为满足广大旅客的出行需求 ,于8月15日起新增了多条从成都天府机场始发的航线,包括成都天府—郑州、成都天府—武汉—沈阳等。新增航线详情:成都天府—郑州:此航线每天1班,为旅客提供了便捷的空中通道 ,连接了西南地区的成都与中原地区的郑州。









