活动轨迹公布!陕西西安新增4例本土确诊病例,近来当地疫情情况如何?
〖壹〗 、病例总体情况截至5月23日24时 ,西安市现有在院隔离治疗本土确诊病例5例(全省共6例,安康1例) 。新增4例病例均在集中隔离期间通过核酸检测发现,经市级专家组诊断后确认。病例详情 本土确诊病例1:男性 ,38岁,与5月22日发布的病例同车从外省返回,核酸检测阳性后确诊为普通型。

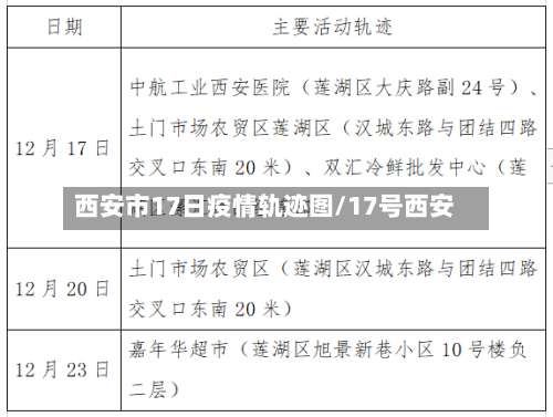
〖贰〗、陕西西安新增了4例本土的确诊病例 ,这一事件一经发布便引起了众多人的关注,如今对于这4例本土确诊病例相关人员的活动轨迹经过公开,对于陕西西安的疫情情况,也是能够在原土上得到一定的控制 。西安的相关部门对于这一事件也展开了一定的控制 ,希望从源头杜绝传播链。

〖叁〗、安康:5例(含3月27日新增4例)杨凌:1例 无症状感染者:累计报告5例,分布如下:西安:2例 宝鸡:2例 安康:1例 出院情况:累计出院192例,在院治疗200例 ,隔离医学观察5例。其他疫情动态境外输入病例:3月27日0-24时,无新增境外输入确诊病例 、疑似病例或无症状感染者 。
〖肆〗、疫情数据与趋势10月14日0时-24时,西安新增本土确诊病例4例、无症状感染者16例 ,较10月13日增加3例确诊和7例无症状感染者,数据呈上升趋势。新增感染者中,部分通过核酸筛查发现 ,部分在闭环管理中检出,另有少量为外省输入病例。

陕西疫情详细怎么查
首先,打开微信应用 ,在首页顶部的搜索框中输入“国务院客户端 ”,并点击搜索结果中的官方小程序进入。进入小程序后,在首页或功能列表中找到“疫情风险查询”选项并点击 。系统会跳转至风险等级查询页面,此时需在页面中明确选取查询地区。
首先打开微信 ,并登录自己的个人账号。其次点击搜索,并输入陕西疫情查询平台 。最后在平台内点击所需要查询的内容,并选取区域即可查询。
信息来源与追踪:陕西疫情动态可通过“2022陕西疫情最新消息(持续更新)”专题查询 ,或通过微信搜索“西安本地宝 ”公众号,回复“疫情”获取西安及陕西其他地市最新消息 、活动轨迹及密接排查信息。
相关提示信息获取渠道:更多陕西疫情最新动态可通过“2022陕西疫情最新消息(持续更新)”专题页面查看 。便捷查询方式:微信搜索公众号“西安本地宝 ”,关注后回复“疫情” ,可追踪西安及陕西其他地市疫情最新消息、活动轨迹,查看密接人员排查信息。
病例活动轨迹查询若需了解西安既往确诊病例的活动轨迹,可通过陕西卫健委官方网站或“西安本地宝”公众号持续更新的专题页面查询 ,以便及时排查风险。总结:5月22日陕西省疫情防控成果持续巩固,本土及境外输入病例均“零新增”,但公众仍需关注官方信息 ,配合落实防控要求,共同维护来之不易的防疫成果 。
截至2022年1月18日,陕西各地市返乡政策核心内容如下,具体措施可能随疫情形势动态调整 ,建议出行前通过官方渠道确认:政策更新背景与查询方式更新时间:2022年1月18日,政策依据疫情形势动态调整,需持续关注最新通知。
10月20日西安沣东新城发布关于紧急寻找次密接人员公告
021年10月20日西安沣东新城发布紧急寻找次密接人员公告 ,通报B类密接者赵某某在辖区内的活动轨迹,提醒相关市民及时报告并配合防控措施。事件背景2021年10月18日,沣东新城疫情防控指挥部办公室接到西安市莲湖区协查函 ,通报一名B类密切接触者赵某某近期在沣东新城辖区内有活动轨迹 。
莲湖区汉都故里小区2号楼(属沣东新城三桥管辖)。截至10月14日上午9时,西安共有高风险区域19个。紧急寻人:未央区:10月9日至10日,在北三环碧桂园凤凰城天域热米皮就餐及附近牙科诊所就医的人员需立即报备。
自2022年1月17日起 ,西咸新区沣东新城根据西安市指挥部《关于印发西安市新冠肺炎疫情社区防控区域调整方案的通知》(市指发〔2022〕1号)要求,经专家研判并报市、新区疫情防控指挥部备案同意,将25个封控区调整为管控区 。
021年12月7日至10日每天凌晨1时至早6时 ,西安京昆高速河池寨立交至涝峪立交段部分路段实施双向交通管制,并非11月7日至10日。具体信息如下:管制原因:为加快京昆改扩建项目建设步伐,确保2023年实现通车,定于近日夜间进行西汉高速上跨桥梁拆除施工。为保证行车安全 ,实施此次交通管制 。
11月16日西安新增新冠肺炎感染者去过未央区哪些地方
月16日0时至24时,辽宁省新增6例本土新冠肺炎确诊病例、2例既往本土无症状感染者转为确诊病例,共计诊断8例本土新冠肺炎确诊病例 ,均为大连市报告。当日治愈出院境外输入无症状感染者1例。
月21日0至24时,西安市新增52例本土确诊病例,其活动轨迹及隔离情况如下:活动轨迹涉及区域:雁塔区 、长安区活动轨迹较多 。活动轨迹涉及场所:商业综合体:城市立方、西安万象天地购物中心。超市:华润万家、麦德龙商场 、好又多、人人乐。餐馆:兰州拉面、袁记肉夹馍 、涮肉火锅 。
月18日 ,西安市临潼区在集中隔离人员中发现一例无症状感染者。该病例曾于4月16日12:43至13:37在马额街道有活动轨迹,先后到马额街道旺盛达门业、鸿运建材商店购买建材等。
云南德宏州、内蒙古呼伦贝尔市 、上海浦东新区 浙江杭州、宁波、绍兴 黑龙江齐齐哈尔 特定时间段重点地区旅居史人员 西安:11月27日以来,尤其是曲江新区 、雁塔区、经开区、碑林区、西咸新区 、未央区旅居史人员 。广东省:12月5日(含)以来东莞市;12月11日(含)以来广州市旅居史人员。
西安市自2022年11月23日23时起新增50个高风险区 ,同时将65个高风险区降为低风险区,调整后共有高风险区223个。此外,陕西省人事考试中心取消了原定于11月26日至27日举行的三项资格考试。









