枣庄疾控紧急提醒(2月22日)(枣庄市疾控中心发布最新紧急提示)
〖壹〗 、枣庄疾控紧急提醒2月21日 ,武汉市发现4名新冠病毒核酸检测阳性人员。2月22日12时,武汉市新增新冠病毒核酸检测阳性人员10名,累计报告新冠肺炎确诊病例和感染者14例 。感染者活动范围较广,活动轨迹涉及武汉市武昌区、江岸区、东湖高新区。2月22日13时我省青岛市报告1例本土新冠肺炎确诊病例 ,与武汉培训活动有密切关联。

〖贰〗、非必要不外出 倡导非必要不前往高风险区和其他本土疫情发生地区,避免疫情传播与扩散风险。建议出行前提前通过中国政府网及国务院客户端小程序查询目的地的最新疫情防控政策,主动配合当地疫情防控措施 ,途中做好个人防护 。

〖叁〗 、山东省枣庄市台儿庄区某居民因气溶胶传播感染新冠病毒,当地发布紧急提醒,呼吁居民增强防护意识 ,规范佩戴口罩。以下是详细信息:事件概述:4月12日,山东省枣庄市台儿庄区委统筹疫情防控和经济运行工作领导小组(指挥部)办公室发布紧急提醒。

〖肆〗、枣庄市指挥部:0632—8358445,0632—3319647 。枣庄市疾控中心:0632—3255857。滕州市指挥部:0632—5011900。滕州市疾控中心:0632—5511183 。薛城区指挥部:0632—4412513。薛城区疾控中心:0632—4412516。山亭区指挥部:0632—8867089 。山亭区疾控中心:0632—8811865。市中区指挥部:0632—3313181。
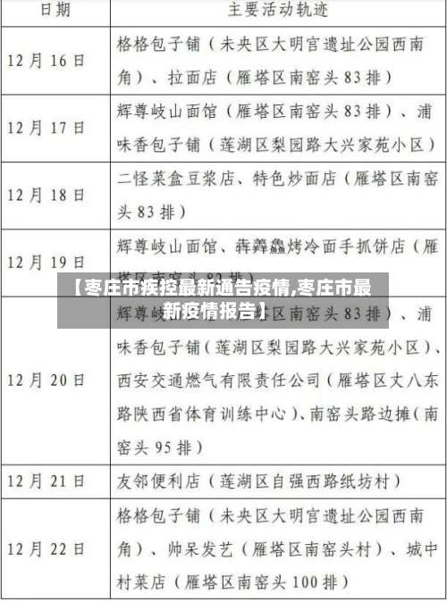
〖伍〗、月30日凌晨2时 ,枣庄市疾控中心复核阳性 。经流行病学调查,活动轨迹如下:3月22日至23日15时,在上海江桥市场路边停货车摆摊卖土豆;随后驾货车返枣。期间佩戴口罩。
〖陆〗 、月28日凌晨接到徐州推送核酸检测结果阳性。3月28日 ,经枣庄市疾控中心、薛城区疾控中心和薛城区人民医院同时检测,该病例新冠病毒核酸检测结果阳性 。该病例于3月13日从徐州市自驾车来到薛城区,入住万家宾馆泰山路店。之后,准备在薛城区选取合适地点经营兰州拉面。
枣庄防疫中心电话24小时电话
〖壹〗、枣庄市疾控中心:0632—3255857 。滕州市指挥部:0632—5011900。滕州市疾控中心:0632—5511183。薛城区指挥部:0632—4412513 。薛城区疾控中心:0632—4412516。山亭区指挥部:0632—8867089。山亭区疾控中心:0632—8811865 。市中区指挥部:0632—3313181。
〖贰〗 、十六中南墙紧挨着有个光明路街道社区服务中心狂犬病处理门诊 ,处理猫爪狗咬的外伤或者打疫苗都可以。在硌塔埠十六中南边 。
〖叁〗、电话:0632-5011900 滕州,山东省辖县级市,由枣庄市代管 。滕州东与山亭区毗邻 ,南与薛城区交界,西与济宁市微山县相连,北和济宁市邹城市接壤。介于东经116°49′—117°24′ ,北纬34°50′—35°17′之间,总面积约1495平方千米。
〖肆〗、枣庄市0632-8358445 。服务时间:全天24小时。
〖伍〗 、二)持非绿码的考生应主动向枣庄市疾控中心(联系电话:0632-3255857)和招录机关申报,告知旅居史、接触史和就诊史 ,由专家组评估后确定考试安排。

枣庄确诊病例活动轨迹汇总枣庄确诊病例详情
〖壹〗、该病例于2022年2月10日,由台儿庄前往苏州工业园区 。3月19日前往上海,乘座12时40分的C26754航班飞往三亚 ,落地后核酸检测为阴性。3月21日至3月22日在三亚活动。3月23日19时,乘坐T4362航班由三亚飞往临沂机场,于22时25分抵达,后由其母亲自驾接返 ,于24日00时许抵达台儿庄区家中 。
〖贰〗 、月26日-27日活动轨迹同病例3月28日7:20分到台儿庄区实验小学上学。8时左右由其父亲接回家。无症状感染者3基本情况无症状感染者3,性别:男,4岁 ,托幼机构学生,已接种一针新冠疫苗 。活动轨迹24-27日同病例5,28日入园早饭后就离开幼儿园 ,其余时间同病例5。
〖叁〗、月22日13时我省青岛市报告1例本土新冠肺炎确诊病例,与武汉培训活动有密切关联。为严格落实“外防输入、内防反弹”的防控策略,现对广大市民紧急提醒如下:主动报备行程 。
〖肆〗、杭州确诊病例密接者姚某某返回方城活动轨迹的公告2022年1月25日 ,杭州确诊病例的密接者姚某某返回方城,在方城县赵河镇枣庄村居住。近来,已对该密接者采取集中隔离管控措施 ,并进行核酸检测,检测结果为阴性。为切实保障广大人民群众健康,现将该密接者姚某某返方活动轨迹予以公布。
〖伍〗 、非必要不离枣,不前往中高风险区 。建议出行前通过中国政府网或国务院客户端小程序查询目的地的最新疫情防控政策 ,积极配合当地疫情防控措施,途中做好个人防护。配合本地防疫政策。近期有外出旅行史的人员,请密切关注疫情发生地区公布的病例和无症状感染者流调轨迹信息和中高风险地区信息 。









