西安疫情情况怎么样
新出现点状暴发:西安新出现了一些点状暴发区域,比如光电谷 、京东物流园等 。这些区域在短时间出现了不少病例 ,导致确诊人数在短期内集中增加。不过,相关部门已快速对这些点状暴发采取了控制措施,随着封控措施的落实,疫情总体上会趋于平缓。

西安近来疫情形势较为严峻 ,追踪隔离超20000人,部分区域管控严格,风险区域管控人员近7万。具体分析如下:新增确诊与隔离情况西安19日新增15例确诊病例和12例无症状感染者 ,新增密接人员8170人,次密接人员14174人,15日至19日24时累计追踪密接和次密接人员超20000人 。

西安的疫情风险等级与管控情况:南京疫情对西安有影响 ,但西安属于低风险区域。不过因举办全运会这一国家重视的活动,管控相较于其他城市更为严格。各事业单位和公共区域开启疫苗接种情况登记,公司会对疫苗接种情况进行摸底 ,还会进行核酸检测 。

总体而言,此次全国新增本土确诊病例主要集中在陕西,尤其是西安 ,当地疫情形势较为严峻,但通过流调管控等措施,部分病例传播风险得到控制;山西新增病例为无症状转确诊,需持续关注无症状感染者情况;浙江绍兴疫情得到有效控制 ,全域降为低风险。各地需继续严格落实疫情防控措施,巩固防控成果,防止疫情反弹。

国家卫健委:30日新增本土病例166例
累计确诊病例:29697例 香港特别行政区:12630例(出院12196例 ,死亡213例)澳门特别行政区:79例(出院77例)台湾地区:16988例(出院13742例,死亡850例)疫情动态分析 本土病例集中于陕西:陕西省新增本土病例占全国总数的94%,其中西安市是主要疫情发生地 ,需重点关注防控措施落实及医疗资源调配 。
近来上海疫情仍有新增本土病例,但整体趋势向好,已从5月16日起分阶段推进复商复市 ,解封时间需根据防控效果动态调整,尚未明确统一日期。
上海疫情解封 据上海卫健委通报疫情数据,5月14日0—24时 ,上海新增本土新冠肺炎确诊病例166例和无症状感染者1203例,新增死亡病例3例。可以看出,当前上海疫情形势仍旧复杂严峻,各地区域还没有解封 。
疫苗重要性:狂犬疫苗是预防狂犬病的有效手段 ,疫苗造假将直接威胁接种者的生命安全。发病率数据:国家卫健委数据显示,2017年狂犬病发病516例,死亡502例;2018年1-5月累计发病166例 ,死亡169例。对商人的法律约束与道德期待商人道德与法律:商人应以法律为唯一道德底线,其做人做事的标准就是法律 。
据广东卫健委消息,4月11日0-24时 ,全省新增本土确诊病例16例(其中6例为无症状感染者转确诊),均为广州报告;新增本土无症状感染者19例,其中广州报告15例 ,佛山报告4例。
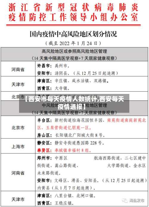
国家卫健委13日通报,12日0至24时,31个省(自治区、直辖市)和新疆生产建设兵团报告新增新冠肺炎本土确诊病例124例(河南76例 ,其中安阳市43例、许昌市28例、郑州市3例 、信阳市1例、滑县1例;天津41例,其中津南区40例、河西区1例;陕西6例,均在西安市;广东1例,在深圳市)。
37个小时确诊91例,西安的疫情为何快速“高烧 ”?
全国各地的疫情已经进入到收尾阶段了 ,西安仍旧备受关注,从12月9日发现第一例本土确诊病例开始,西安市的新冠疫情开始快速的蔓延传播 ,而且已经出现了最少三条传播链,更存在不少隐匿的传播链,防疫形式非常严峻。西安已有三条比较明晰的传播链 。
通过查询相关资料显示 ,西安的疫情现在严重。西安最新疫情通告2022年8月24日0-24时,全市新增本土6例,新增无症状7例 ,现有确诊91例。属于中高风险地区,所以西安的疫情现在严重 。
医院层面的原因复杂多样:其一,医疗资源挤兑。疫情或突发公共卫生事件期间 ,医院常超负荷运转,床位 、医护人员等资源饱和。为优先救治危重患者或避免交叉感染,可能采取严格接诊标准,导致部分患者暂无法收治 。其二 ,优先救治原则的模糊性。医院虽应坚持“生命至上”,但实际中如何界定“优先”存在挑战。
新增161!西安连续6天确诊人数过百
西安连续6天确诊人数过百,12月30日新增161例 截至近来 ,西安本轮疫情确诊病例数已达1278例 。其中,12月30日0—24时,西安市新增确诊病例161例 ,这是西安市连续第6天确诊病例超过100例。疫情概况:据西安市通报,西安市本轮疫情自12月9日报告首例病例至29日24时,累计报告本土确诊病例1117例。
古城西安的疫情牵动人心 。据陕西卫健委官方网站2021年12月31日消息 ,12月30日0-24时,西安新增报告外乡确诊病例161例。12月25日至29日五天内,西安单日新增外乡确诊病例均过百 ,分别为155例、150例、175例 、151例、155例。自12月9日以来,22天内,西安市纍计报告外乡确诊病例1277例。
西安疫情相当严峻,在连续多日新增确诊人数超过百人以上后 ,西安就已经宣布封城并且居家隔离 。但在众多与疫情相关的新闻当中,有一条请求隔离无果的视频,迅速登上热搜 ,并且引起全国人民的关注。西安孙辉请求隔离西安正值疫情期间,一小区业主孙辉在小区群内寻求帮助。
因为这几个电商平台在疫情期间空谈误加,所以才会被约谈的 ,在我们国家出现了疫情的时候,这些公司应该尽可能的提供一些便利,而不应该是趁机捞钱 。大家都知道 ,西安最近一段时间的疫情是非常严重的,每天新增的病例人数已经超过了150例,在刚刚过去的24小时之内 ,已经新增了超过175例。
月6号 新增六十多,依然有从封控和管控小区里晒出来的确诊,不过相信曙光已现,加油。坏消息是河南也查出六十多确诊 ,范围挺广涉及好几个地市,不知道源头是否跟西安有关,如果是就说明病毒又在不知不觉中传播了好久 ,要严查的地方恐怕非常多,远远不只是这些已确诊的城市 。
西安疫情有多少例?
〖壹〗、西安市:161例 咸阳市:2例 延安市:2例 山西省:1例(运城市,由无症状感染者转为确诊病例)境外输入病例情况 新增境外输入确诊病例29例 ,分布如下:上海:9例 天津:4例 广东:3例 广西:3例 四川:3例 湖南:2例 云南:2例 辽宁 、浙江、福建:各1例 其中3例由无症状感染者转为确诊病例(天津1例,广东1例,四川1例)。
〖贰〗、截至1月4日 ,陕西西安城中村住户共确诊274例,涉及39个村,其中潘家庄村确诊病例达100例。以下是详细情况:疫情通报背景1月4日 ,陕西省人民政府新闻办公室召开新闻发布会,通报了西安城中村疫情的最新情况 。此次通报明确了城中村疫情的规模 、分布及防控进展。
〖叁〗、西安近期出现“只出不进”相关管控措施,主要与疫情防控及跨年夜安全保障有关,具体分为两类情况:疫情防控导致的离市管控(2025年12月下旬至今) 政策背景2025年12月西安出现本土疫情(截至2026年1月1日现有确诊143例) ,因疫情扩散至低风险区域且外溢至4个城市,为防止疫情外溢采取严格管控。
11月6日西安疫情情况10.17西安疫情
〖壹〗、月6日0-24时,西安新增报告本土确诊病例4例 ,其中西安4例;新增报告本土无症状感染者12例 。病例详情:本土确诊病例1:女,58岁,西安市报告 ,系11月4日发布的本土无症状感染者1。隔离医学观察期间出现症状,被订正为新冠肺炎确诊病例。本土确诊病例2:男,49岁 ,西安市报告,系10月29日发布的本土无症状感染者14。
〖贰〗、欧洲 、中东、印度和非洲(EMEIA)持续受到疫情相关旅行限制影响,游客减少 ,正价可比门店销售额较2020财年下降11%,但近来势头正在恢复中 。渠道:批发业务同比增长35%,零售业务同比增长20%,授权业务同比增长11%。受产品费用调低的推动 ,2022财年正价可比门店销售额相比2021财年增长24%。









