贵阳市最新防疫政策
本公告由贵阳市卫生健康局发布,内容基于当前疫情防控形势及科学评估结果制定 。居民可通过“健康贵阳 ”官方公众号或社区通知获取最新防控政策及区域调整信息。提示:高风险区居民需严格遵守封控规定 ,低风险区居民应主动配合防疫措施,共同阻断疫情传播链条。如有发热、咳嗽等症状,立即向社区报告并配合转运就医。

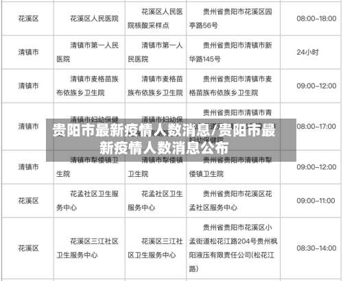
贵阳防疫政策如下:所在地区为低风险,但此地区的所在地市 、州内有中/高风险区的人员重点人员以外的中高风险地区所在地市、州来返贵阳市、贵安新区人员 ,需在黔作一次核酸检测,持有省内有效核酸阴性证明,方可有序流动 。

一)对7天内有新疆维吾尔自治区、内蒙古自治区 、青海省、甘肃省、福建省福州市疫情重点地区旅居史的来(返)筑人员 ,实行“3天集中隔离+4天居家健康监测+5次核酸检测(分别在第7天)+1次抗原检测”健康管理措施。
022年国庆到贵阳的防疫政策 来返筑人员在完成“入筑首检”后,凭始发地48小时核酸阴性证明乘坐公共交通。严格全流程闭环管理,持续加强境外输入疫情防控工作 。(根据9月20日发布的《贵阳市分级分类有序流动疫情防控工作通告》)从贵阳离开需要什么?离筑须持48小时内核酸阴性证明。

中国中铁建工集团:急速驰援贵州将军山医院
〖壹〗 、中铁建工集团的紧急响应:2月8日 ,正值元宵佳节,中铁建工集团西南分公司收到贵州将军山医院建设指挥部的指令,要求迅速组织人员驰援医院建设。援建小组组长刘腾月于2月9日早上7点集结各项目人员 ,赶往将军山医院现场,体现了“疫情就是命令,防控就是责任”的担当精神 。
贵阳明天封城吗
〖壹〗、不会。预计贵阳全部解封日期是9月下旬 ,最晚10月上旬,具体以官方通知时间为准,截止到2022年9月23日贵阳并没有封城。9月24日也不会封城 。自9月22日0时起,33个高风险区调整为中风险区 ,13个中风险区调整为低风险区。
〖贰〗、022年9月22日贵阳封城。据贵州省卫生健康委员会消息:2022年9月22日0—24时:全省新增确诊病例43例(贵阳市13例 、毕节市30例);新增无症状感染者103例(贵阳市29例、毕节市74例) 。无症状感染者转确诊病例1例(贵阳市)。确诊病例治愈出院2例,解除医学隔离观察105例。
〖叁〗、封。贵阳疫情最新消息截止到9月22日新增本土无症状153例2022年9月15日0—24时:全省新增确诊病例10例(毕节市织金县3例 、遵义市播州区1例、贵阳市6例);新增无症状感染者260例(毕节市织金县103例、遵义市播州区4例 、贵阳市153例) 。
〖肆〗、总之,贵阳市并没有封城。政府在采取科学有效的防控措施的同时 ,鼓励市民做好个人防护,积极配合疫情防控工作。希望大家不要过度恐慌和猜测,要相信政府的能力和决心 ,共同维护社会的稳定和健康的安全 。
〖伍〗、要封城。近来2029。贵阳市应对新型冠状病毒感染的肺炎疫情防控工作领导小组,关于进一步做好小区疫情防控工作的通告 。全面实行城市小区封闭管理。按照省突发公共卫生事件一级响应的要求,城市小区原则上只允许本小区业主进出 ,外来人员未经允许不得随意进入。
〖陆〗、题主是否想询问“贵阳9月23日要封城吗 ”?不要 。截止至2022年9月22日,通过查询贵阳市疫情防控公告了解到,并没有9月23日封城的相关信息发布 ,不要封城,封城会提前发布通知的。
贵阳疫情以前有多严重
记者从9月7日下午贵阳贵安召开的新冠疫情防控新闻发布会上获悉,截至7日14时,贵阳市共筛查到阳性感染者301例 ,较前日增加115例,此外,还有多管混检异常正在复核。从新增感染者数据看 ,昨日新增115例中,64%是在第二轮全员核酸检测中发现 。
复核阳性:19例 数据变化较前日(9月4日)增加28例,单日新增仍处于高位 ,显示疫情传播风险尚未完全控制。信息来源数据来源于9月5日上午贵阳贵安新冠肺炎疫情防控新闻发布会,发布时间为2022年9月5日11:21:46。
第一波感染高峰到达日2022年12月28日·。贵州,简称黔或贵 ,是中华人民共和国省级行政区 。省会贵阳,地处中国西南内陆地区腹地。是中国西南地区交通枢纽,长江经济带重要组成部分。









